本文内容选择《培训需求分析与年度计划制定)一书内容,正文4939字,预计阅读时间:8分钟
本文中所涉及的“调研”是指需求分析数据采集方法的概括性总称,包含但不仅限于问卷调研、小组访谈、一对一访谈、岗位观察等方法。因此,将着重于各类型调研方法的优缺点分析,侧重调研问卷工具开发以及访谈大纲工具开发。
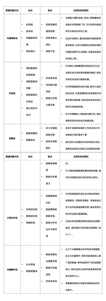
培训需求调研,可以采用问卷调研、访谈、观察、文档分析、关键事件分析、焦点讨论、绩效分析、考试、岗位要求/工作任务分析等多种方法,不同方法各有优劣。实际应用中,根据企业的客观情况,如培训对象、人员规模、地域分布、调研目标差异等(如服务单个项目的需求调研或企业年度需求调研),进行方法选择或者组合。其中,问卷调研法、访谈法、观察法、文档分析法、关键事件法的应用较为普遍,以下逐一介绍。
1. 问卷调研法
问卷调研法也称问卷法,它是调查者运用统一设计的问卷,以书面提出问题的方式向被选取的调查对象了解情况或征询意见的调查方法。研究者将所要研究的问题编制成问题表格,以打印问卷或者移动化、在线化电子问卷方式填答,从而了解问卷调研对象对某一现象或问题的看法和观点意见,所以又称问题表格法。问卷法的运用,关键在于编制开发调研问卷,正确选择调研对象以及调研数据结果分析。
1、优点:
(1)时间短:可在短时间内收集到反馈信息。
(2)成本低:减少因为实地、现场调研产生的人员投入、差旅成本、时间耗费等投入。
(3)准确度有保障:多数情况下,培训需求调研采用匿名方式。无记名方式调研可使调研对象畅所欲言,提升问卷回收的数据真实性。
(4)易标准化:由于问卷为统一设计的格式,所收集信息形式上相对规范,易分类处理。
2、缺点:
(1)信息收集范围受局限:针对性太强,无法获得调研问卷之外的相关信息数据。
(2)回收率难以保证:问卷回收,受调研对象的影响,容易存在不填写问卷、填写后不反馈结果等情况。
(3)深度不足:与访谈方法相比,问卷调研难以收集到问题产生的根本原因以及具体解决方法等准确信息。
3、应用时机和原则:
(1)问卷调研通常是用于从多个主题中确定培训需求。当需要大量的反馈、目标人群数量较多或者分布范围较广时,可以采用问卷调研作为需求分析的工具。根据主题的不同,调研的对象可以是潜在的学习者、学习者的上级或下属、客户、业务价值链条上的关键利益攸关方等。
(2)开展调研时,重点是问卷回收率要足够高,这样才能够保证回收的问卷结果可以正确、全面反映所有目标人群。例如,如果目标人群是100人,最后只收回了10份问卷,那么这10份问卷就不能准确代表其他90人的观点,或者这10份问卷所得到的数据在统计结果上是没有统计学显著影响的。但是,如果收回了70份问卷,那么未收回的30份问卷所代表的观点与收回的70份问卷所代表的观点相似的可能性就会高得多。因此,调研问卷设计出来以后,通常要对问卷进行测试。通过问卷测试,一方面可以估算问卷回收率;另一方面可以规划提升问卷回收率的方法策略。
2.访谈法
访谈法是指培训方通过面对面、电话或线上沟通形式,了解受访者的工作、心理和行为,从直接获取到的信息中识别与分析培训需求的方法,既可以是一对一形式,也可以是小组访谈形式。多数情况下受访者为企业内部人员,必要情况下也包括外部客户或业务价值链条上下游合作方等。受访对象包含但不仅限于:培训需求提出方、潜在学员或学员代表、学员的主管上级、学员的同事、学员的下属、客户、业务专家、供应商、渠道商等。
需求分析中针对组织、业务、人员三个层面,通过访谈公司核心管理层,了解组织整体目标与战略要求对人员的期望;访谈业务部门负责人,了解岗位各项工作任务要求以及业务结果目标要求;访谈岗位员工,了解现有绩效水平与标准要求之间的差距。该方法具有以下优势与不足。
1、优点:
(1)调研数据的多维视角:对不同的群体进行访谈,不仅可以获得更加全面的信息,而且还会提供不同的角度来分析事情的真实状况。
(2)调研数据深挖掘:访谈可以用来获取深度信息,这是使用常规的测量工具无法做到的。例如,对于重要的问题可以采用递进式的询问方法,进行深度信息挖掘。
(3)调研数据交叉验证:除了通过访谈问题交流,获得基于访谈问题的调研数据。此外,还可以通过受访者的表情、声音、语速、肢体动作的变化获得额外的信息,从而与访谈问题获得的数据进行交叉验证,分析数据的真实性和全面性。
(4)建立信任与共识:访谈的过程,既是数据收集的过程,也是与业务部门、受访者本人以及相关利益各方建立友好关系和达成共识的机会。在此过程中与利益各方建立的信任与共识,将直接或间接地影响到后续培训工作的开展和成效。
2、缺点:
(1)时间成本高:耗用时间较多,当采用一对一访谈,投入的人力、时间更多。
(2)访谈技巧要求高:要求访谈者有较好的访谈技巧,否则不容易获得受访者的信任及高质量的数据信息。
(3)数据分析能力要求高:访谈数据以定性数据偏多,数据资料处理与结果分析难度系数高。
3、应用时机和原则:
(1)针对核心关键重要的利益攸关方以及决策方进行培训需求数据采集时,建议采用访谈法。通过访谈形式,深入全面地采集需求信息外,同时可以与受访者建立充分的信任关系以及对培训工作开展的共识,为后续落地执行做好铺垫,打下基础。
(2)针对关键重要的业务问题、集中凸显的培训诉求、未来前瞻性的变革转型方向等关键主题场景,建议采用访谈法进行需求分析数据采集。通过访谈,全面了解事实情况本身,并探寻可能的解决方案。
(3)对于非重要的人群或者问题方向,建议避免采用访谈法进行数据收集。当时间紧迫、访谈技巧不成熟的情况下,建议采用其他数据收集方法,减少访谈法的使用频度。
3.观察法
观察法是指培训方通过观察员工实际在岗位上的工作状态和情况,了解员工在工作中存在的困难、问题或偏差行为,识别哪些可通过培训手段解决,以确定培训需求的方法。一般在非正式情况下进行,以免造成被观察者的紧张、不适或行为掩饰。
应用观察法,应注意观察员需要对被观察员工的工作有相对深入了解,否则无法进行有效观察。因此,条件允许的情况下尽可能请员工的直接上级或者同事协助观察。相较而言,观察法的适用范围有限,一般适用于易被直接观察和了解的工作,不适用于复杂度高的工作岗位以及相关操作。
为提高观察效果,需提前设计好观察记录表,以提高结果的准确性。该方法具有以下优势与不足:
1、优点:
(1)数据质量高:在充分准备下所开展的观察活动,采集的数据具有较高的真实性和准确性。
(2)便捷性好:不需要额外耗费被观察对象的时间精力,可以在工作岗位中直接完成数据收集。
2、缺点:
(1)对工作熟悉度要求高:观察员须熟悉被观察者所从事的工作流程及内容。
(2)易受主观性影响:观察结果容易受观察者个人的主观性影响。
(3)观察结果偏差:被观察对象如意识到自己被观察,可能出现掩饰行为,呈现非真实现象,造成结果偏差。
(4)数据分析难度大:观察法采集的数据以定性数据为主,数据分析和结果诊断的专业度要求高,难度系数较大。
3、应用时机和原则:
(1)当需要针对实操性较强的工作岗位或工作场景了解培训需求,尤其是需要针对这类场景了解绩效差距以及能力差距时,岗位观察法是较好的数据收集方法之一。
(2)为了在观察过程中避免产生霍桑效应(即被观察者因为知道自己在“被观察”,从而迎合观察或者刻意掩饰真实情况),建议培训方花费充分的时间进行岗位观察活动的设计规划以及观察员的邀约。
(3)为了确保观察数据采集的高效准确,建议针对观察员进行相应的专业培训。
4.文档分析法
文档分析法是指培训方通过收集公司内部现有的文件资料,如解读公司战略的重要文件、讲话稿、会议材料、经营报告、人力资源规划说明、上年度培训计划以及计划完成情况、流程指南、绩效指标以及绩效评测结果、职位管理文件、工作分析记录以及相关系统数据等信息,对要点内容进行分析、研究与提炼,以识别培训需求的一种方法。
对培训方而言,获取公司的相关资料难度一般不大,考验点是如何在大量纷杂的文档中找到有效信息点,深入挖掘,建立关联,为需求调研提供有价值的参考与输入。
1、优点:
(1)时间成本低:文档数据收集速度快、耗时少。
(2)费用成本低:成本低,文档资料相对容易收集,费用预算少。
(3)准确性高:企业内文档资料,信息质量高。
2、缺点:
(1)需要对数据再分析:不能显示解决办法,针对文档数据需要进一步分析。
(2)数据管理系统要求高:收集到的文档资料可能不全面,尤其是在数据管理能力水平低、管理系统不完善的企业往往无法收集到有效的信息。
(3)数据分析专业水平要求高:需要有能力从纷杂的原始材料中整理并识别出可通过培训解决的问题。
3、应用时机和原则:
(1)针对各类型组织或企业中既定的相关政策要求、流程职责描述、考核标准以及行业性发展趋势概况等,建议采用文档分析法进行数据收集。
(2)文档分析法采集的资料信息往往纷繁复杂,可以采用文档信息归纳列表进行管理。

5.关键事件法
关键事件法是指培训方通过对员工在工作中出现的最好或最差的事件进行分析,对造成事件的工作行为进行认定从而做出工作绩效评估的一种方法。通过识别优秀与较差的行为差异,以判断哪些是培训需求,哪些是非培训需求。当企业内外部发生对组织、员工或客户影响较大的正向或负向事件,如新闻媒体集中报道,或客户投诉、产品供应断货、员工违反公司纪律造成损失、员工经常性失误等,则可以采用关键事件法进行数据采集。
对每一关键事件的描述,通常应包括的信息有:事件发生的时间、地点、事件原因和背景、事件中涉及的利益攸关方、事件中利益各方采取的行动以及相关举措、成功或有效的行为及结果、失败或无效的行为及结果、事件结果情况与期望的要求标准之间的差距、导致差距的原因、持续改善提升的建议和方法。关键事件法具有一定的优势和不足:
1、优点:
(1)针对性强:关键事件本身往往具有一定的代表性和可研究价值。通过针对关键事件的数据采集和数据分析,可以深入挖掘和分析隐性的培训需求以及前瞻性的未来培训诉求。
(2)数据质量高:关键事件法需求数据采集,通常采用一对一或者一对多的访谈方法以及文档分析方法,所收集到的数据从全面性、准确度来看质量较高。
2、缺点:
(1)数据采集专业度要求高:需要具备较高的访谈专业能力,在访谈过程中尤其需要熟练运用引导催化技巧进行信息探寻和挖掘。否则,容易出现数据挖掘不深入、不完整,或者出现因为被受访对象的主观偏见、喜好以及记忆不准确而带来的数据不真实和偏差。
(2)数据分析难度高:关键事件法收集的数据,定量数据和定性数据均有,但以定性数据居多。因此,对于数据分析能力要求高,否则容易出现分析结果的准确性和全面性不足。
(3)时间成本高:相较问卷调研法,需要耗费较多时间。
3、应用时机和原则:
(1)关键事件法是针对典型场景、典型问题和挑战进行的一种针对性极强的培训需求分析。因此,在是否针对某个事件进行需求分析之前,首先要分析和判断该事件是否能够被定义为关键事件。评判某一个事件是否为关键事件,建议从下列某一个或几个维度进行判断:
(a)事件所影响的人群广度和数量:事件影响面越大,越值得视为一个关键事件。
(b)事件结果所产生的战略影响力:事件结果与组织战略的关联度越高,产生的战略影响力越大(正面影响力或者负面损害性),则值得称其为关键事件。
(c)事件过程以及事件结果具有的典型代表性大小:事件本身从内容到形式、从过程到结果,具有较高的代表性、普遍适用性、可复制性,则可以视为关键事件。
(2)采用关键事件法需要具备较高的数据采集的专业能力要求,同时要具备较强的定性数据分析能力。因此,决定采用关键事件法进行培训需求分析时,首先需要确保团队具备相应的专业能力。
调研方法和工具的选择,服务于调研目的和需求本身,清晰每种方法的特点与适用场景,才能更好地为我所用,可以参见表中的说明,对比了解优缺点。

来源:培训江湖

